尊龙z6·官网
EN
首页
走进尊龙z6·官网
尊龙z6·官网资讯
产品专区
投资者关系
联系我们
线上商城
人才招聘
首页
走进尊龙z6·官网
公司简介
企业文化
董事长寄语
荣誉资质
品牌战略
尊龙z6·官网资讯
公司新闻
图片报道
视频影像
产品专区
金霉素预混剂
兽药系列
粉剂系列
预混剂
消毒液
浇泼剂
饲料添加剂
宠物
投资者关系
联系我们
在线留言
销售电话
线上商城
人才招聘
人才招聘
销售咨询
国内销售
400-198-2688
国际销售
lxd@zjyjlzp.com
招聘咨询
0471-8524032
内蒙古呼和浩特市托克托县新坪路71号
淘宝直营店
京东直营店
微信订阅号
×
首页
尊龙z6·官网资讯
公司新闻
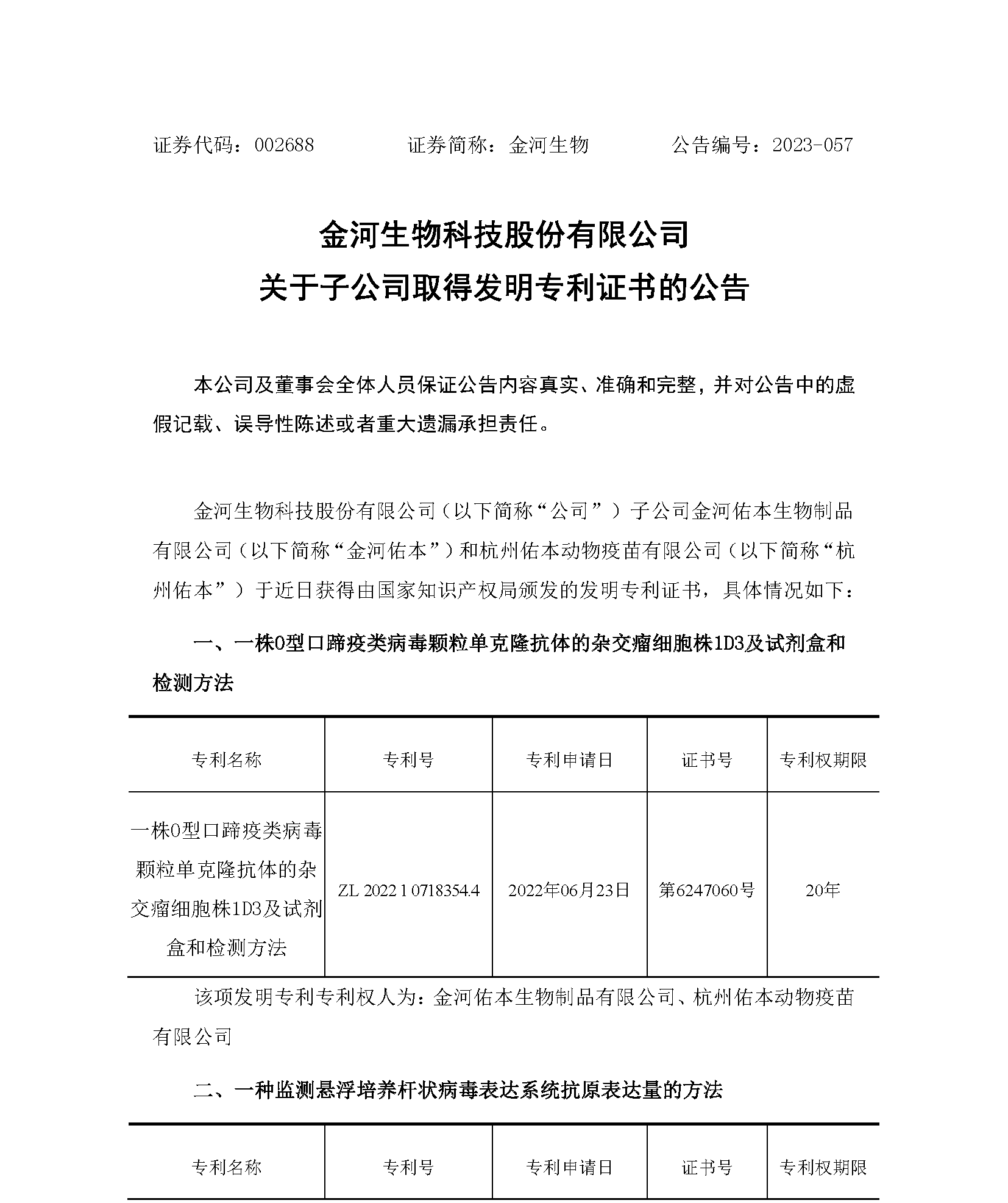
尊龙z6·官网生物科技股份有限公司关于子公司取得发明专利证书的公告
2023-08-29
访问量:8061
字体:
大
中
小
上一篇:尊龙z6·官网佑本、杭州佑本等单位研制的布鲁氏菌活疫苗(BA0711)获得农业农村部 批准为新兽药
下一篇:第二十届内蒙古畜牧业博览会在呼和浩特国际会展中心隆重举行
返回列表
最新新闻
喜报:尊龙z6·官网生物子公司获得新兽药注册证书
2026.01.09
尊龙z6·官网生物科技股份有限公司2025年固废、危废信息公示
港交所:尊龙z6·官网生物加入中华通证券名单 可经深股通买入及卖出
马世君博士应邀参加美国国会参议院临时议长闭门会议
淘宝直营店
京东直营店
微信订阅号
国内销售
400-198-2688
国际销售
lxd@zjyjlzp.com
0471-8524032
内蒙古呼和浩特市托克托县新坪路71号
集团公司
内蒙古尊龙z6·官网动物药业有限公司
杭州佑本动物疫苗有限公司
尊龙z6·官网牧星(重庆)生物科技有限公司
尊龙z6·官网佑本生物制品有限公司
内蒙古尊龙z6·官网淀粉有限责任公司
内蒙古尊龙z6·官网环保科技有限公司
尊龙z6·官网艾宠易(上海)生物技术有限公司
蒙ICP备05000655号-2 技术支持:国风网络
网站地图